IBM CORPORATION
PS/2 MODEL 50 TYPE 2
|
Processor |
80286 |
|
Processor Speed |
10MHz |
|
Chip Set |
None |
|
Max. Onboard DRAM |
1MB |
|
Cache |
None |
|
BIOS |
IBM |
|
Dimensions |
355mm x 304mm |
|
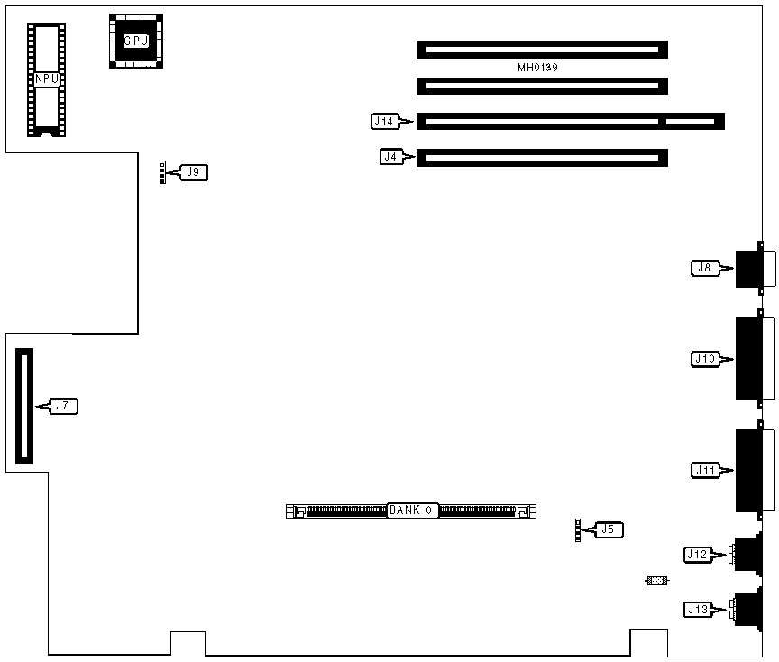
I/O Options |
Serial port, parallel port, pointing device connector, MCA video card slot,video port, hard drive interface slot, floppy drive interface slot |
|
NPU Options |
80287 |
|
CONNECTIONS | |||
|
Purpose |
Location |
Purpose |
Location |
|
Hard drive interface slot |
J4 |
Serial port |
J10 |
|
Chassis fan power |
J5 |
Parallel port |
J11 |
|
Floppy drive interface slot |
J7 |
Pointing device |
J12 |
|
Display |
J8 |
Keyboard |
J13 |
|
Battery/speaker |
J9 |
MCA video card slot |
J14 |
|
DRAM CONFIGURATION | |
|
Size |
Bank 0 |
|
1MB |
(1) 1M x 36 |
|
Note:Onboard memory does not have to be installed in order to used memory expansion cards. | |