CISCO SYSTEMS, INC.
CISCOPRO PC CARD
|
Card Type |
ISDN to Ethernet router |
|
Chipset |
Unidentified |
|
Maximum Onboard Memory |
Unidentified |
|
I/O Options |
Serial ports (2) |
|
Network Transfer Rate |
10Mbps |
|
ISDN Transfer Rate |
64Kbps x 2 |
|
ISDN Protocol |
Unidentified |
|
Switch Type |
Unidentified |
|
Data Bus |
8-bit ISA |
|
Topology |
Star |
|
Wire Type |
Unshielded twisted pair |
|
CONNECTIONS | |||
|
Function |
Label |
Function |
Label |
|
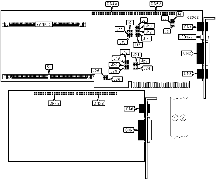
Unshielded twisted pair connector |
CN1 |
Daughterboard header (on back of card) |
CN5A |
|
RS-232, RS-449, RS-530, X.21, or V.35 serial port 1 via DB-60 connector |
CN2 |
Header to main board |
CN5B |
|
Auxiliary port |
CN3 |
ISDN line out |
CN6 |
|
Daughterboard header (on back of card) |
CN4A |
RS-232, RS-449, RS-530, X.21, or V.35 serial port 2 via DB-60 connector |
CN7 |
|
Header to main board |
CN4B |
Firmware on 80-pin SIMM |
S1 |
|
Note:Daughterboard is included on CPA2500-PCEI model only. | |||
|
USER CONFIGURABLE SETTINGS | |||
|
Setting |
Label |
Position | |
| » |
Factory configured - do not alter |
J4 |
Open |
| » |
Factory configured - do not alter |
J5 |
Closed |
| » |
Factory configured - do not alter |
J6 |
Open |
| » |
Factory configured - do not alter |
J8 |
Open |
| » |
Factory configured - do not alter |
J9 |
Pins 1 & 2 closed |
| » |
Factory configured - do not alter |
J10 |
Open |
| » |
Factory configured - do not alter |
J11 |
Pins 1 & 2 closed |
| » |
Factory configured - do not alter |
J12 |
Closed |
| » |
Factory configured - do not alter |
J13 |
Pins 2 & 3 closed |
| » |
Factory configured - do not alter |
J14 |
Open |
| » |
Factory configured - do not alter |
J15 |
Open |
| » |
Factory configured - do not alter |
J21 |
Open |
| » |
Factory configured - do not alter |
J22 |
Open |
| » |
Factory configured - do not alter |
J23 |
Open |
| » |
Factory configured - do not alter |
J24 |
Open |
| » |
Factory configured - do not alter |
J25 |
Closed |
| » |
Factory configured - do not alter |
J26 |
Closed |
|
SERIAL PORT 1 ADDRESS SELECTION | |||
|
Setting |
J18 |
J19 | |
|
3F8h (COM1:) |
Closed |
Closed | |
| » |
2F8h (COM2:) |
Open |
Closed |
|
3E8h (COM3:) |
Closed |
Open | |
|
2E8h (COM4:) |
Open |
Open | |
|
SERIAL PORT 1 INTERRUPT SELECTION | |||
|
Setting |
J20 |
J23 | |
| » |
IRQ3 |
Closed |
Open |
|
IRQ4 |
Open |
Closed | |
|
DIAGNOSTIC LED(S) |
|
The colors and functions of the LEDs are unidentified. |